软件介绍
操作简便 适用于各种涂料 专业化计算机软件.
软件优势
操作简便 适用于各种涂料 专业化计算机软件.
- 概论
一般中小型、甚至是大型的油漆/涂料制造商都面临着相同的问题,那就是必须运用有限的资源来支持广泛且多方面关键性的商务活动,同时兼顾支持现有的顾客群和新销售业务的成长。成本效益的管理能力,在这方面有着举足轻重的地位,特别是涂料配方的化学工程师更是扮演着关键性的角色。他们必须同时处理各方面的不同需求,除了开发完全符合市场 / 顾客所需的产品质量规格性能外,同时还必须发展与产品生产有关的一系列相关技术,包括耗时费力的供应顾客所需求的色漆,依据不同的订购量,选择不同的生产方式,而这些都必须非常严格且完全符合顾客对于产品质量的要求。
一种创新并且容易使用的软件已经由Concerto Tech公司开发成功了。这个拥有迅速运算能力的软件,不仅仅适用于新产品、新规格性能的开发,并且藉由直接混合各种不需要事先加工成中间半成品的成份,软件都能够自动修正各种色漆内原料的配方组成,使得该配方组成的色漆其产品规格与性能,能够完全符合顾客的需求。
这个软件同时提供能准时供应顾客产品、减少库存水平、降低生产成本、并且确保产品质量规格性能完全符合顾客需求的弹性方法。对于需要计算计量学当量平衡的交联反应性产品(如PU、环氧),这种需要耗时及复杂的计算才能完成平衡的产品,也能够迅速且正确地完成。
- 竞争的市场环境,导致创新方法的出现
最创新多功能多用途的软件,因应特殊需求所开发的Concerto涂料技术软件,不仅仅能制作符合物化性规格性能的新产品配方组成,更能快速制作不同色系色漆的配方组成而能支援销售的成长。
现实面的业务挑战,是Concerto技术软件出现的原因。软件的研发者,也就是Concerto Tech关系企业「炤信企业公司」(www.chep.com.tw),立足于台湾。在竞争激烈的台湾涂料市场已是领导品牌,以往同样面临种种业务挑战,除了维系既有业务量并兼顾获利水平,拓展业务追求成长一直是最大目标。面对价格敏感性高的台湾涂料市场,利润压缩导致成本控管必须非常严谨,才能掌握涂料厂的营运成本。面对这些挑战,主修化学工程领域的炤信企业黄总经理,本身在油漆/涂料行业已拥有超过30年经验,藉由开发Concerto技术软件,让复杂耗时的配方运算精简化变成可能,也因此迅速提高了公司制作配方的同仁之工作效率。因应特殊需求所开发的Concerto涂料技术软件,不仅仅能制作符合物化性规格性能的新产品配方组成,更能快速制作不同色系色漆的配方组成而能支持销售的成长。使用Concerto 技术软件可以使用直接混合成份的方法来生产产品,而这些成份是不需要事先做成中间半成品的。这种生产产品的方式是直接混合通用色浆、基本原料、调色光油、调色平衡光油 ( 尚未完全配方化的中间半成品 ),而软件可以迅速完成这些复杂的计算过程。
- 创新的软件使得营运超级有效率
为了大幅度的降低原料库存及库存所带来的成本、不必为了生产顾客所需要颜色的色漆而准备一组又一组不同颜色的基础色漆,Concerto软件提供了一种很容易操作的创新生产方法,他能够更有成本效益 / 准时 / 全方位供应各种色系的色漆 / 依照订购量生产等优点,来供应顾客所下的订单。
色漆可直接由调色光油、调色平衡光油 ( 中间半成品之光油 )、以及基本原料及色浆等直接生产。只要藉由组合上项各种成份,Concerto软件就能够很容易很快速的自动运算,而产生顾客所要的配方组成,并且这个配方组成他的物化性规格性能,能够完完全全的符合顾客的需求。
您的仓库使用了多少空间去存放过多的库存和呆料? 您开发涂料配方的化学工程师花了多少时间在复杂的计算工作上、而不是将宝贵的时间用在能使公司业绩成长的项目上? 您曾经因为您公司缺乏生产顾客所要产品的能力而放弃掉宝贵的顾客吗? 您必须去吸收那些无法再使用的呆料成本吗? 您曾经因为错误的配方组成而导致退货、甚至对簿公堂吗? 以上的种种问题,独一无二的Concerto技术软件都能帮助您逐一地解决。

炤信公司因为使用这个软件和软件所提供的创新制造方法,而大大地增进营运效率和节省成本,持续成功的服务现有的客户群同时销售业绩也大幅度地成长,并且在没有明显增加库存成本与营运成本的情况下,还能保持着高水平的服务。简单的说,所有的营运都变得更有效率。
在工厂小于6000平方米的小面积里面,包含着办公室、20个大的溶剂储槽、不同大小的搅拌机与研磨机等设备、储存空间和货车停车场。炤信公司仍能生产大小批量的各类涂料,像是PU、环氧、烤漆、NC等的各色系色漆。
炤信的销售对象包括对颜色与规格性能要求非常高的汽车行业。产品使用于自行车、消费性电子产品、塑料、玻璃、金属和木器及其他特殊目的涂料。这种高度弹性的生产方法并不需要一大片的土地,也不需要不断的去扩充储存空间、及不断的增加营运成本。
- 容易操作使用的创新软件
化学工程师将基础原料的数据输入软件内,Concerto Tech公司会提供全部的支持和咨询服务。这些支持包含如何设计调色光油 ( 完成配方化的光油 ) 以及调色平衡光油 ( 中间半成品光油 )他可与其他原料混合而完成配方化。
关于Concerto涂料技术软件的使用方式,必须输入的成份包含 :
- 调色光油 ( 完全配方化的光油 ) : 固成分、配方总重。如果是EPOXY或是PU这种交联反应两液型的涂料,则必须输入环氧当量重EEW,或是OH值。
- 调色平衡光油 ( 中间半成品光油 ) : 固成分、配方总重。如果是EPOXY或是PU这种交联反应两液型的涂料,则必须输入环氧当量重EEW,或是OH值。
- 固化剂 : 固成分,当量重,或NCO含量。
- 原料 ( 铝浆、珍珠粉、珍珠膏、消光粉、消光浆、填充粉等 ) : 能够加入涂料内而不会影响顾客所要求的物化性规格性能的最大极限投入量。
当这些基本数据被输入软件内后,这个软件的操作就非常的容易了。您可以很随意的混合调色基础成份,这些调色基础成份包括调色光油 ( 完成配方化的光油 )、调色平衡光油 ( 未完成配方化的中间半成品光油 )、色浆、原料( 铝浆、珍珠粉、消光粉、填充粉等 ),甚至是直接由涂料树脂研磨生产的色漆,或是由色浆与涂料树脂组合而成的色漆,都可以自由的混合加在一起、去调配出您顾客所需要的颜色。这时候这个独一无二、优异的Concerto软件将迅速正确地去修正配方组成。这个修正过的配方组成,他的色漆颜色是和您调配混合时的颜色相同的,色漆与固化剂的比例与您事先设计的比例是一致的,而且色漆主剂与固化剂达到计量学的当量平衡,原料的投入量也会被修正控制在最大极限投入量内,而这个被修正过配方组成的色漆,他的物化性规格性能完全符合您顾客的需求。
- 优异创新的Concerto Tech涂料技术软件,获得了许多专利。
- Concerto软件不是只有快速计算的好处
Concerto软件的功能效益将远远地超越您的想象,而不仅仅是只有他本身迅速正确的计算能力。Concerto Tech公司并且提供服务,将您目前所使用的生产方法,转移入更有弹性、更有效率、更节省储存空间等等优点的先进涂料色漆的生产方式。
以下是一般涂料公司生产色漆的一些典型方法 :
- 使用厂商自己的涂料树脂所生产的不同色系与不同浓度的色浆,再添加基本原料及与色浆相同的涂料树脂而做成色漆。
- 使用涂料树脂磨成色浆,设计调色平衡光油 ( 中间半成品的光油 ),依据顾客所需要的颜色,藉由组合的方式,将色浆、基本原料及中间半成品光油组合成顾客所需要的色漆。
- 厂商使用不同的涂料树脂研磨成不同色系及不同浓度深浅的数组不同功能与用途的基础色漆,依据顾客的需求,而选择不同功能与用途的基础色漆,添加少量公司自行生产或者购买的通用色浆,调配成顾客所需要颜色的色漆。
- 厂商使用多用途高质量的通用树脂研磨成通用色浆,然后添加基本原料及由不同功能与用途的涂料树脂所做成不同功能与用途的调色基础原料 ( 如调色光油、中间半成品光油等 ),依据顾客的需求,选择不同的调色基础原料,而做成顾客所需要的色漆。
- 使用EPOXY的涂料树脂研磨成EPOXY的色浆,混合基本原料及相同的EPOXY涂料树脂所设计出来EPOXY调色基础光油 ( 调色光油与中间半成品光油 ) 而成符合顾客所要求物化性规格性能的环氧色漆。
- 使用一整组不同颜色的基础色漆调配混合这组色漆、而生产顾客所需要订购量的颜色。

- 结 论
Concerto专业涂料技术软件可以解决以上各种制造方法计算所带来的负担与困扰。如果您想要在您目前现有的支持架构上很显著的增加您的销售量、以服务更广大范围的顾客群,具备进入新市场的能力、并能同时减少与库存和储存空间相关的整个营运成本,请善加运用Concerto Tech公司所提供的咨询及其他的支持服务。有关如何使用Concerto技术软件这项工具以及如何达成以上的目标,请直接与Concerto Tech公司联系,Concerto Tech公司将提供价格经济实惠的软件与全方位的服务。
Concerto Tech 軟件優點
一.软件特色
1.所有涂料(PU、Epoxy、Baking、NC)的全部计算,包含:
(a) 当量平衡。
(b) 浓度(色粉、色浆、铝浆、珍珠粉、平光粉、填充粉等等)。
(c) 涂料主剂和固化剂的比例。
均涵盖在软件里面。
2.绝对的精准快速、正确的计算、避免人为的疏失及耗时的重复核对。
3.免除不间断重复计算的工作。
4.资深工程师的宝贵经验和能力真正运用在研发的工作上。
5.新进资浅工程师瞬间能力的提升,免除耗时、费钱、费力的人才培训。
二.经销商销售软件后之优势
1.增加营业收入。
2.没有库存、没有风险。
3.业务人员将成为涂料制造及生产效率规划的专家,进而增进与客户之间的关系。
(业务人员将不仅仅于营销,而是更进一步的以涂料制造及生产效率的提升的专家身份服务客户,提升了软件经销商和涂料制造商之间紧密的合作关系)
三.涂料制造商使用软件后的优势
1.跨领域进入新市场增加公司营收及利润,例如:木器涂料业跨入工业涂料的新领域市场。
2.宝贵的资深工程师的经验,能力和时间运用在真正的R&D上,而不是繁杂耗时的计算,工作达到不间断的提升品质,不间断地降低成本。
3.瞬间提升新进资浅工程师的素质,免除耗时、费财、费力的人才培训。
4.在公司有限的财力、人力、厂房等的资源下,几乎无限制的开发新产品,占领新市场,增加新利润。
5.涂料制造商的优势 (五力分析)
(a) 涂料制造商和上游原料供应商之间的关系:
涂料制造商在使用软件后可以在几乎没有包袱的状态下,不断的开发新产品。
i.在相同品质条件下,开发更低成本的产品。
ii.在相同成本的条件下,开发更高品质的产品。
如此一来,新产品开发容易,原料的替代性就高,对上游原料供应商的依赖性就低,谈判的筹码相对就高,达到买方市场的优势。
(b) 与同业之间的竞争力:
藉由不间断开发新产品的能力,与同业竞争时
i.相同价钱的产品,我们可提供更高的品质及更佳的服务。
ii.面对相同品质的竞争者,我们可开发更低廉的产品,提供更具竞争力的售价。
(c) 与下游用户之间的关系:
超强的开发能力,充份满足客户所需,提升客户对我们的信任度与依赖性,达到长期的合作关系。
(d) 潜在竞争者:
使用软件后,所有的原料包含调色光油、调色平衡光油、色浆等混合后,均须经由软件的自动运算功能,使之符合顾客物化性能的规范要求,无须担忧原料与配方的保密问题。
(e) 新科技的发展:
随时接受新科技、新技术、开发新产品、进入新市场,获取更多的营业利润,这些都不受限于公司有限的人力、财力、厂房、土地等等的资源限制。
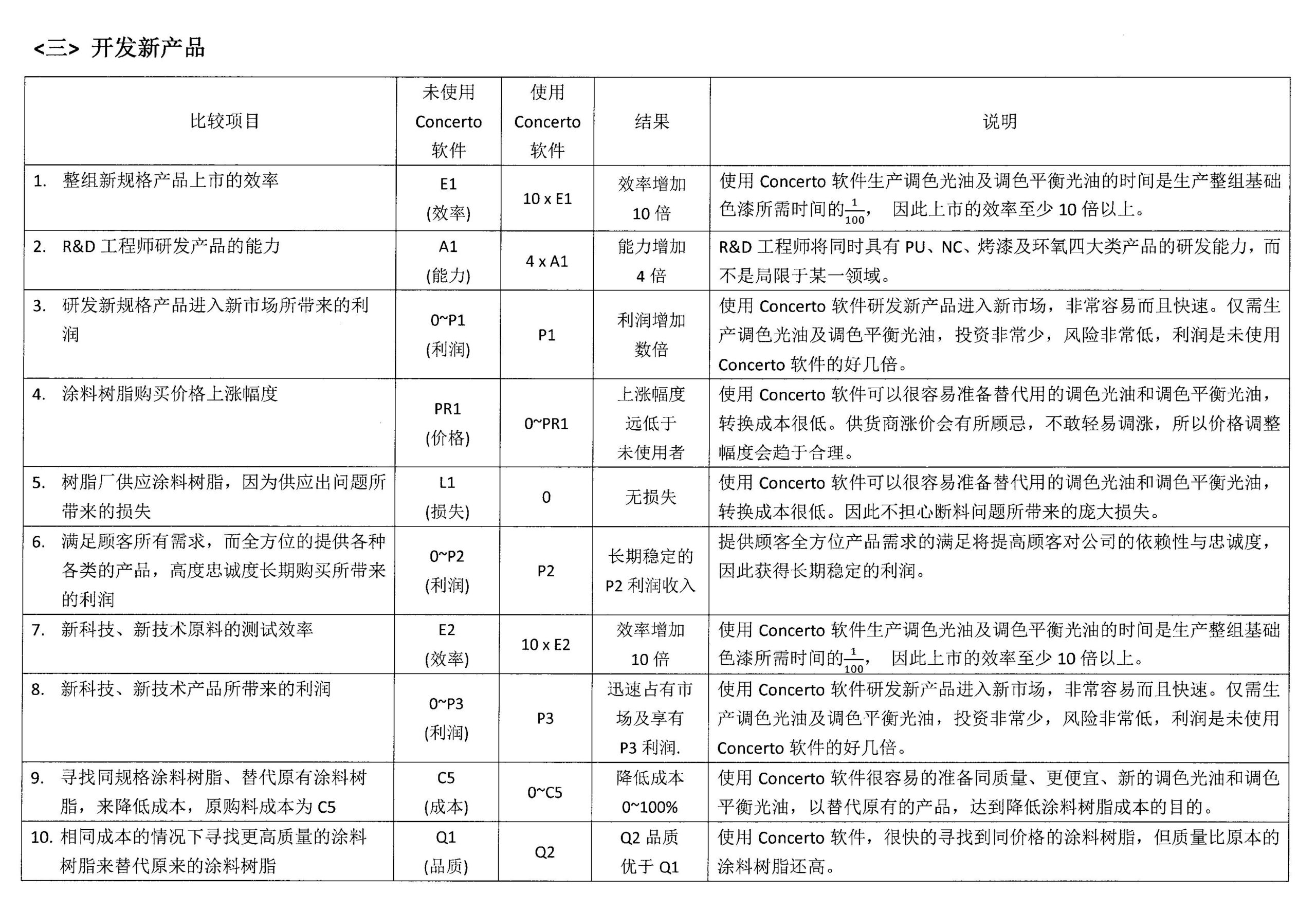
效益分析
操作简便 适用于各种涂料 专业化计算机软件.
成本效益分析表